欢迎给我们留言
关闭
姓名:
电话:
E-mail:
内容:
显示在线留言
·
生意宝登录
·
生意宝注册
会员登陆
账号:
密码:
南京钛白公司2025年8月份一般工业固体废物等台账数据公示
地 址:南京化学工业园区大纬东路229号
邮 编:210047
电 话:025-58366580
传 真:025-58366805
销售热线: 025-58366818、52412118
传 真:025-58366800
投资者热线:025-83799778
传 真:025-58366500
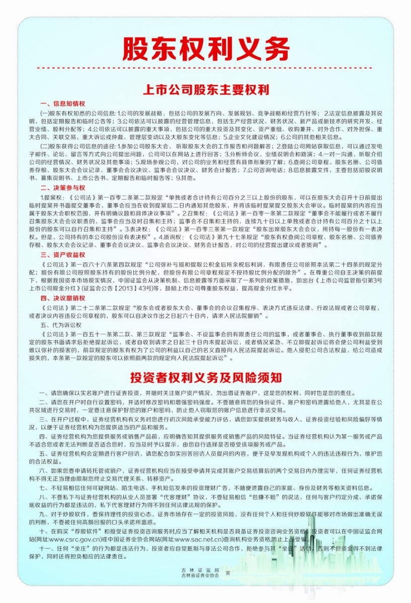
权益保护 你我同行(图)
2017-03-15 11:52:14
拼搏(中国)
|
公司简介
|
产品介绍
|
拼搏
|
企业荣誉
|
股票行情
|
在线咨询
|
联系我们
|
English
|
español
[后台管理]
金浦钛业·拼搏
版权所有(C)2013
网络支持
中国化工网
全球化工网
生意宝
著作权声明
平博·(pinnacle)官方网站
|
英亚官网
|
开云
|
九游在线官网j9(China)官方网站
|
新利官方网站
|
开云电子平台
|
开云真人注册
|
千亿最新app
|
九游在线平台官网
|